原文:2013年12月
我们现在正被逼着超越我们的本质灵光频率,以加强我们整个振动基础,实现渐进和综合的精神具身。如果没有强大的精神-能量基础,我们就无法整合我们的灵魂、超灵和基督阿凡达,因此我们无法为我们的内在克里斯托之灵创造居住的住所。当我们开始以充满爱、顺从和开放的心来具身我们的内在灵时,我们最终会通过能量整合而获得越来越多的自由。能量整合或神圣的结合是通过对相反两极的合成而发生的,这是协调对立力量的炼金术,从而导致更高意识的具身状态。
随着我们在清除能量障碍方面取得进展,提高自我意识和自我实现,我们会沿着生命之树的树枝向上攀登,这些树枝承载着及时的意识体验。这些时间线位于许多分支中,这些分支包含指令集,这些指令集在生命之树的维度球体之间和内部移动。这就是我们作为一个多维和精神存在获得自我知识的方式;我们穿越生命之树全息层中的时间球体。
正是这种通过生命之树获得自我知识的精神之旅,被用来通过受害者欺凌原型迫害和恐吓人类。这个假暴政国王原型或假父亲,使用欺凌和受害的恐吓策略,通过在群众中传播精神恐惧来实施压迫。这个通过父权制统治议程使用的大规模精神控制程序被称为施害者-受害者软件。如果我们被恐惧、困惑、恐吓和欺凌策略所削弱,我们很容易被施害者-受害者精神控制程序咬牙切齿。
当我们感到恐惧时,我们会与内在灵脱节,关闭我们的心扉,并通过能量分裂加速我们对思想的奴役和对物质主义外在灵的束缚。这种分裂旨在通过实施外部恐怖主义、厌女症和世界末日场景来摧毁我们与上帝父母的真正内在关系。这种宗教言论告诉我们,我们正在做错事,冒犯了我们真正的父亲和母亲,或将我们与真正的父亲和母亲分开。这些虚假的父母原型产生的精神控制滥用进一步将这些扭曲转化为遍布我们整个生物原生家庭的信仰。如果我们愿意超越恐惧、不安全感和低自尊,我们就能够疗愈这些扭曲。
我们每个人都有选择或准备超越恐惧,以及我们想要多快地攀登生命之树上的知识分支。每个分支都将我们带入由意识设计的生活体验,直接体验自我实现和精神实现,因此我们最终可以理解上帝力量的三位一体;爱、智慧和力量。(GSF)

宇宙图书馆中的书挡
在这个令人难以置信的时间里,我们在11月29日的周末到达了时间场中的另一个书挡,自9月底以来,这种压力一直在增加。我们正在时空场中经历一个过程,这类似于在多层图书馆书架的末端放置书挡。书挡是一种用于加固或支撑直立书籍的物体。它被放置在两端以防止书籍翻倒,例如在半满的书架中。如果我们想象一个宇宙图书馆书架在各个方向都堆满了大量故事情节的书,那么我们可以想象为支持这些众多故事书而创建的令人难以置信的时间线数量,而不会崩溃为毁灭。
当宇宙图书馆书架转移到时间分叉时,它对编辑许多书籍和重新组织所有故事情节、清理记录书籍产生了巨大影响。它还改变了地球核心的基频,并允许一个点通过该点与三重创始者射线进一步融合成物质。这是太空三位一体波源场,它构成了行星场中所有潜在三波架构的基础。基频也是集体时间和空间场中固定点的坐标位置。
因此,当基频发生变化时,时间和空间的性质也会发生变化。基频由整个行星意识场中频率最低的弦和频率最高的弦组合而成,这些弦与一体的三重创始者射线形成接触点。所有这些组合的能量场层都同步为和谐的共振或同时从不和谐中分离出来。同步基点当前共振的位置是固定时间点的新起始位置。这个基点决定了与该能量场产生共振的时间线,因为它与该人、地点或事物的故事情节体验相匹配。这改变了力量的向上动量,这些力量指导着未来的时间,我们中的许多人都感受到了它对我们波动的生活的影响。许多故事情节最近都结束了。这改变了我们的位置,改变了我们在宇宙生命之树的时间分支上的位置。
同步时间共振
在这个时间分叉周期中,创始者改变了宇宙生命之树的全息结构,这种射线改变直接影响了我们个人的生命之树。指令集所包含的一切都记录在我们的个人生命之树中,这是我们的精神蓝图、我们显化的身份、我们的DNA、我们的命运计划。我们继续智能地设计我们在更高意识意识中前进的一切,了解我们整个相互关联的生命流体验,这些都是宇宙生命之树的一部分,目前正在接受审查、研究和修订。
当共存于集体能量场中的力量组合之间的极端极性达到分歧点时,该集体场内就会发生分裂或断裂。那些彼此匹配振动共振的力量组合将继续协调,因此,在时间上同步。那些彼此不和谐的力量组合将分裂、断裂,并被转移到另一个选择区域,以更好地找到更好的共振,从而发展为和谐。这与体验者有关,因此振动匹配将匹配有意识和无意识的思想、行为和动作的频率质量。如果一个人乐于成为受害者,或者担心自己的安全,那么这个人将与该频率体验相匹配,并有可能成倍地放大他们对这种体验的关注,以超越这种体验。如果一个人已经超越了受害者的身份,并在上帝面前感到安全,他们就会及时同步,继续和平地扩展他们的意识。
这是一种打破现状的方式,以鼓励和刺激灵性成长和意识突破的强烈催化剂。如果我们一直停滞不前,没有摆脱痛苦的旧模式,我们可能会得到仁慈的蝙蝠来拍打我们,让我们摆脱个人冷漠,或者放弃心理恐惧程序。这样我们就会进入这样的环境,我们可以更好地与我们的整体频率共振同步,继续扩大而不是收缩。
这是分叉的能量设置。这是一种分裂,目的是重组和重新配置能量景观,以获得必要的学习体验,从而扩展我们的意识。爱商和恐惧商之间存在的极端两极体验将推动我们进入我们必须掌握的课程水平,以继续在生命之树的树枝中前进。我们要么达到内在和谐,以便通过共振进入时间同步,要么通过不和谐分裂,这将使我们进入另一条矫正学习的道路。
坚实的基础=强大的精神
如果我们在生命之树中获得了知识,却没有直接的能量体验来整合这些知识,我们就无法具身所需的智慧,这会在基础或根源上造成弱点。如果我们生命之树的精神基础薄弱、不稳定且不安全,我们就会非常虚弱。控制者会积极利用这种弱点,通过断开连接来阻碍灵性成长和人类发展。这种弱点针对的是幼年儿童,使他们成长为功能失调的成年人。掠食者通过其自我的自私和无知篡夺和扭曲精神知识,从而使其思想与上帝的实现脱节。这就是仇恨种子的播种方式。
相反,如果我们生命之树的基础水平建立牢固,它就会稳定和安全,那么我们在精神上就会非常强大。当我们精神强大时,我们会继续发展我们的灵并通过生命之树进化。当我们精神强大时,我们就是一座以心脏为基础的奉献和奉献的堡垒,以服务于我们作为精神知存在的最高善良表达。这种以心灵为基础的奉献逐渐建立了坚实的道德和强大的美德,这些是直接吸引基督灵的集体属性。
人类善良=上帝之灵的美德
美德是善良的品质,它定义了我们生活的目的、我们性格的内容以及我们精神-能量本质的最真实表达。美德是善良的品质,它作为一种灵性力量存在于力量的世界里。当一个人在美德中建立力量时,他就是在建立我们善良的力量,这转化为上帝力量的力量。我们收获了我们培养的美德的品质,它带来了来自上帝之灵的不可思议的礼物。这些礼物被称为恩赐,是通过一个人的美德思想或美德行为的真诚而获得的。
显然,恩典的赐予不是通过预先策划的中介(例如大师或牧师)来分配的,而是通过个人美德的培养来获得的恩典。为了在我们个人生命之树的根基上加强我们的精神基础,我们必须把与上帝的关系放在首位,每天鼓起勇气培养美德。
美德是人的一种特征,它支持个人善良的发展,以实现个人和集体的人道主义福祉。这是一个选择促进爱和善良原则的人,同时每天用他们当下所拥有的一切尽最大努力。如果一个人专注于培养强大的美德,这些行为会带来个人自由。如果一个人允许强大的恶习控制自己,这会导致个人束缚。
这是我们的选择,拥有自由还是束缚。
生命之树的根,我们的光体,从其根基有力地引导我们的生活经历向前发展,并通过获得的智慧教训在其基础上进一步发展。我们在众多树枝间穿梭,获得知识和智慧,这些树枝是觉醒的阶段。如果没有坚实的基础,没有精神基础,没有培养美德,一个人在身体、心智、情感或精神四个身体中的一个或多个身体上就会停滞不前。此外,如果我们从生命之树中获得知识,但没有建立稳定的道德和强大的美德,它就会表现为放大的黑暗或黑魔法,而这些黑暗或黑魔法会以力量世界的业力反弹的形式返回给发起者。
疗愈父性原型
这就是太空神圣父亲原则现在让我们回归基本问题的原因之一,学习如何培养塑造品格的美德和道德原则,以加强我们自己的精神根基。随着我们越来越善于在上帝面前感到完全安全,我们可以在内心建立对父性原则的信任。当我们完全信任与上帝的关系时,我们知道我们最终会受到保护,我们不会对自己和他人产生基于恐惧的业力反弹。我们可以不再成为受害者或欺凌者。因此,我们会发现自己被送回去疗愈位于我们个人生命之树底部或根部的无意识问题。这些伤口使我们变得软弱、停滞不前、盲目或无法进一步摆脱促进受害或欺凌原型的信念。
当我们与男性原则建立正确的关系时,我们会脚踏实地、稳定、安全,对内心核心自我有强烈的感觉。当一个人的基础强大时,他可以逐步建立在这个基础上,从而基于内在而不是外在产生自尊和自我价值。内在的安全感和稳定感与外在无关,即使一个人发现自己目前无家可归或身无分文,这种安全感也是可以得到的。
除非父亲原则在我们的基础上得到疗愈、扎根和整合,否则人类将无法超越自我实施的暴政或灵性进化。此时,我们正在回到根源堵塞的起源,以克服由暴政的虚假国王的精神控制造成的损害。我们必须辨别外在不平衡的假父亲原型(在物质世界中充当暴君和恶霸)与太空神圣父亲原则(我们内心基督慈悲见证的内在方面)之间的区别。为了认识到在我们的精神基础中运作的基本频率和信念系统,我们必须看到这种父悖论在我们的意识中在内部、外部和中间世界中发挥作用。
这是通过将个人转移到可以最好地理解和掌握这种意识体验的地方和空间来实现的,然后再进一步进入生命之树中包含的任何更高的知识途径。因此,在此期间将有许多重新定位,例如过境、退出、死亡、重生、开始和结束。我们将被转移到最有利的地方,继续学习如何通过性格塑造的生活经历来建立强大的精神基础。
随着太空神圣父亲原则融入物质世界,他持续的影响正在推动我们认识到我们运作的基本原则。这些是我们选择的意念体,它们正在塑造我们每天在生活中做出的决定。这些选择反映了我们所具身的信念系统,这进一步反映了我们整个能量存在的整体基本频率。
我们基础频率水平的浮现被放大了一百倍,这样我们就可以识别出我们的安全感、稳定感和保护感中有害或破坏性的模式。这是在极大的仁慈下发生的,以便学习如何与男性原则建立正确的关系。
识别根本弱点
首先,我们必须确定假父亲原型使用了哪些心理控制程序,这些程序仍然对我们的潜意识信念和有意识的想法和感受有强大的控制力。假父亲或父权制统治,被控制机制积极地用来将受害和欺凌心理控制传递到我们整个童年和成年期的根源系统中。这样,这已经成为一种标准的信念系统,由那些将彼此视为受害者或通过欺凌来控制彼此的人类自我强化。这一议程强化了许多人感到不安全、不安全、没有根基和没有保护,因此他们将继续助长恐惧。
此外,负面外星议程作为我们社会中的假父母原型,鼓励这一议程,以破坏和分离儿童的内在联系和核心整合。这阻止了获得改善福祉的基本人类需求,例如拥有爱、接受、安全和保障的体验。没有这个基础,孩子的自爱、自我价值和自尊就会支离破碎。这种自尊心的缺失通常会持续到成年期和人的一生,因此他们很容易被外界控制。这会反复强化破坏性模式,形成年龄标记的循环,在这个循环中,人们会经历相同的童年感觉,并在成年后重复,从而导致不快乐的情绪。这种破坏性循环一代又一代地重复,在祖先中一代又一代地遗传下来,如果不加以纠正,DNA就会不断退化。
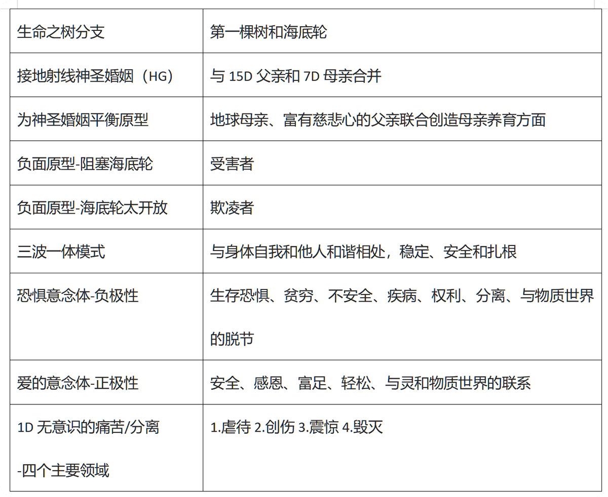
我们思维的第一个内部层是我们的1D无意识思维,它就像有意识的自我思维的硬盘一样运作。这意味着前世、今生和来世的无意识记忆可能都存储在这个记忆硬盘中,并用于操纵自我意识思维中的信念系统。由于地球遭到入侵,我们的个人记忆和身份从这些悲惨事件中被抹去,几乎所有人类的1D潜意识中都有四个不同程度的痛苦细胞记忆记录区域。这四个主要区域是:虐待、创伤、震惊和毁灭。
要疗愈这四个主要区域,这些区域被用来建立在产生欺凌或受害的信念之上,进入小我头脑,首先我们必须看到它们在我们的思想中运作。
当我们确定是什么刺激恐惧变成受害者时,我们就会停止让它控制我们。其次,人们必须放弃所有关于安全、稳定和保护的错误信念,将其作为物质现实的衡量标准。这是真正的理解,金钱、房子、职业、银行账户、信用评级和婚姻不是一个人真正的安全感。用其中任何一项作为救生艇来感到安全和稳定,完全是一种权力的错觉,最终注定会失败。这是通过不断背叛信任来摧毁一个人的自尊,而这些背叛是暴政的虚假国王精心策划的,目的是制造相互依赖、脆弱和冷漠。在这个周期中,许多人都以非常痛苦的方式学习了这一课。我们必须学会识别假王和神圣父亲之间的区别,才能找到真正的安全、稳定和内在精神白的扎根。
使用这张图表可能有助于识别恐惧意念体和负面原型,这些原型是通过你根源中的暴政的虚假国王产生的。意图并请求神圣父亲用积极的意念体平衡它们,从而导致神圣婚姻中一体的平衡模式。

寻找基本的安全感和内在的稳定感
一个人必须真诚地努力,停止将自己的自尊建立在外在环境的表象或假设上的妄想。对于我们许多人来说,这是我们眼前的任务,在心智上和情感上摆脱被欺凌、恐吓和威胁,从而获得内在的安全感、稳定感、基础感和幸福感。我们必须与太空神圣父亲一起掌握这一课。他化身于物质之中,帮助我们支持这一真理。只有三位一体才能引导我们回到内在的一,那是我们真正的安全感。这种关系完全取决于我们每个人。只有你才能在与上帝的关系中培养信任,没有人能在外面为你做到这一点。
我们光体的基础是我们持有能量蓝图的形式,它以全息生命之树的形式存在。我们被推向了极致,以浮现出那些阻碍我们精神和个人成长的东西,这些东西存在于基础层面或潜意识层面。当我们在基本频率中保留未解决和无意识的痛苦时,它会削弱我们的整个基础,侵蚀支撑我们个人生命之树的根基。
如果我们的频率或知识太快地上升得太高,这意味着我们已经跳到了生命之树的较高分支,而没有掌握会削弱一个人的基础的振动特性。
如果没有长出坚实的根基来构建个人生命之树的坚实的精神基础,一个人可能会倒下或被重新引导。当一个人在精神上缺乏美德和道德时,他很容易被控制者力量操纵、控制或劫持。此时,一个人将被转移到振动匹配且合适的生命路径上,以完成通过最高意识路径所需的学习。
作为神圣人类的有意识共同创造
宇宙生命之树的全息结构在我们个人生命之树的同一微观版本中不断复制。我们个人的生命之树是我们的精神-能量蓝图,而该蓝图中的内容将决定我们在时间和空间中的体验。在扬升周期中,我们有机会学习如何与这个蓝图连接,因此我们有意识地参与并同意以上帝的形象服务于我们最高的表达。凭借这种专注的意识,我们可以学习如何成为有意识的共同创造者,与宇宙原则同步,这些原则是宇宙全息图和上帝自然法则所固有的。上帝的自然法则与宇宙生命之树蓝图同步。当我们在爱与和平中扩展我们的意识时,我们就有机会在时间太空学中改变我们自己的神圣命运。
这是扬升周期为地球上的人类带来的伟大知识的关键,人类已准备好有意识地作为共同创造者参与上帝的自然法则。一个人只有通过遵守法律才能获得个人自由,而律法是基督美德和灵的物质具身和散发,才能拥有主权。水晶的属性中具身的美德和灵越多,赋予个人和平与自由的知识就越多。这是人类进化的主要功课,从生活在动物性的原始行为和无意识的负面影响中,到超越自我,致力于完善我们按照上帝形象创造的生命体,成为容纳克里斯托等离子光的住所。
我们必须抛弃动物性行为,学习如何成为一个神圣的人,不是通过判断的视角,而是通过自我导向的选择来改善个人的美德和道德。
全息宇宙之树
我们的个体身体嵌套在螺旋谐波维度的音阶上,而这些音阶都完全包含在宇宙生命之树中。通过调谐到匹配的意识频率站,可以从我们的个人树中找到并找到宇宙之树中曾经存在并记录的一切。人体解剖学、整个四体系统、身体、情感、心智和灵性身体都具身在由核心表现模板(称为生命之树)指示的多维层上和内部。宇宙创造和意识生命螺旋的每个方面都是通过这些蓝图结构设计和指导的。随着我们有意识地发展自己,我们会通过这些为我们的意识体验创建的分支或路径进化。学习有意识地穿越生命之树所拥有的振动品质,就是穿越时间的多个维度,是实现精神主权和能量自由的个人途径。
什么是全息图?
全息图是光的属性的表现形式,光是如何产生和传播的,以及光是如何与自身相互作用的。宇宙是一个时间矩阵意识全息图。现实被投射为宇宙全息图中时间线的幻象。我们的全息图由指令集或形态发生场的网格组成,由源意识创建,然后通过物理物质和反物质层面的电磁能量投射到意识中。全息图是通过一系列网络或基于神圣几何或创造代码语言模式的多层网格矩阵创建和链接的。宇宙全息图有阿尔法和欧米茄,包括所有时间周期,它们同时开始和结束,因为多维意识在时间和空间的炼金术中发展。随着某些指令网格崩溃,时间线崩溃,全息图中的一切都将崩溃,有助于理解在扬升周期结束时当今世界正在发生的事情。

人体是一个全息光投影仪。人类中枢神经系统处理从DNA代码传输的电脉冲,这些电脉冲进一步通过神经学将指令集传输到大脑,以将外部图像视为现实的背景。一个人只能体验已被编入DNA代码和个人生命之树(也称为12树网格或全息模板)的多维现实水平。当我们成为有意识的共同创造者,成为一个神圣的人时,我们能够疗愈自己并改变我们个人的全息生命之树。
如果我们理解折射光的全息图,我们就可以开始理解放置在意识场中的全息架构,以弯曲或控制无机状态下光和声音的折射。无机状态被定义为由超维实体人工构建的状态,其目的和目标是颠覆、渗透和奴役在其领域之下受其自身光反射影响的生物。所有这些受害小我过滤器、集体原型、成瘾程序、精神控制结构和外星植入物都是全息架构的无机折射的例子,这些全息架构是通过频率操纵在死能量结构中人工建造的。这就是他们能够入侵地球而不被精神上受到压迫的人类群众看到和发现的原因。
通过叠加这些折射光谱,使其按照控制实体的意愿通过其隐藏的议程进行引导,该实体可以创建感知的覆盖、身份的覆盖。这是外星精神控制的手段,之前已经多次热烈讨论过。这被称为全息插入。通过控制身份的感知,人们可以控制身份的意识,并最终通过颠覆原始身份,控制生命的身体和思想,使其服从于既不是有机的也不是灵魂自然的议程。
我们能够通过对这些模式的慈悲见证来改变、修改和调整折射光模式,从而通过我们的灵性身体意识应用纯粹的爱来移除有害的频率设备。
当我们有意识地应用意识时,当我们在频率结构中应用变化并将其引导到我们的整个身体时,我们可以移除、改变和清除影响我们个人全息图的结构的人工折射。HGS系统旨在通过与三位一体或圣婚的神圣婚姻,通过移除数千年来一直用来奴役和折磨人类的人造、死亡、无机、折射光全息图,重新夺回基督的身体、复活的基督。这是完全可能的,但是我们大多数人需要心智训练和再教育来记住我们的原始语言和背景,以便应用具有水晶基督意识意图的频率改变。
当我们的力量被用于最大的利益和服务他人时,当我们致力于每天尽最大努力使思想、言语和行动保持一致时,这些综合美德所具身的灵将赋予我们巨大的内在精神的力量。这加强了我们的内在基础,正是这种灵性力量极大地祝福了我们,让我们感受到支持,并在心智和情感自由的意识道路上取得进步。
探究冥想父亲原型并引导个人力量:
- 你在哪里消耗或浪费精力或时间?
- 内在和外在的暴君会自我折磨吗?如果是这样,你如何立即改变这些想法和情况?
- 你是否理解并承认自己的弱点,并意识到如何利用它们?
- 你的思维过程和行为背后的动机是什么?
- 你在哪里存在自我掌控问题,从而干扰了勇气、决心和耐心?
- 你愿意成为善良的力量,培养美德和道德,成为善良的意志吗?
当我们离开虚假父亲压迫统治的时间周期时,这是一个有益的时机,可以通过一个人生命中的虚假的暴政国王原型来识别我们自己受到伤害或伤害的任何领域。重新获得你作为上帝主权自由存在的真正神圣本质!
我们下次再会,祝你和所有你爱的人节日快乐。保持你阿凡达基督心路的光明,善待自己和彼此。GSF!
https://energeticsynthesis.com/resource-tools/2354-the-tree-of-life
