原文:2014年2月
我的秘密……只有用心才能看得清,真正重要的东西是肉眼看不见的。
~《小王子》
作者:安托万·德·圣·埃克苏佩里
在扬升时间线的这个机会之窗中,整个世界集体灵魂正在经历一个深刻的炼金术过程,以重新唤醒其物质体内的精神本质。这种革新激发了原始创造者呼出的气息的本质,以在地球物质和元素力量的细胞中激发和鼓舞其生命力。在物质创造过程中,有许多力量世界可能被用来塑造意图和意识蓝图。这些意图将我们用眼睛看到的物质实体带入外部表现。物质实体共存于许多联合力量中,例如与几何符号交织在一起的元素意念体的能量场。
此时,力量意图的本质已经融入到地球物质及其众多外部创造物中,将开始向观察者充分揭示其真实本质。这种真实本质是它的源场,那些心怀深切的人将会知道这一点。那些生活在心脑引导智慧中的人才能正确地看到以前看不见的东西。任何实体、创造物或表现的真实本质都可以通过发达的心脏意识来感受和看到,而心灵意识可以通过能量特征来辨别其质量。当我们发展出能量辨别能力时,我们就可以区分文字、思想、图像和表现背后的死能量、反生命和活光能量的质量。地球物质中的世界集体灵魂所包含的三种主要灵性力量是集体意识,它与克里斯托(生命之光)、路西法教(假光)或撒旦教(物质力量或元素物质)的力量有关。
当构成地球地脉的集体行星场膜的以太细丝充满经过修正的精微振动能量模式时,它就会形成圣杯状结构。这些经过修正的模式是流动的生命力电流的交汇点,这些电流在整个行星心脏系统中循环,并通过极光门户网络和母弧枢纽泵送。
这些水晶之星网络内置于行星光体内,以运行极光克里斯托和母弧三波电流,以疗愈行星心脏中大量的集体意识创伤。通过这些网格网络,极光克里斯托和母弧智能正在为这个地球重新夺回原始的古代克里斯托圣殿知识。这种索菲亚知识的神圣结构一直受到极光的外星球水晶 之星意识和七个较高天堂宇宙中的克里斯托秩序的保护。这个神圣的心音是美妙的音乐,它宣告了永恒配对将克里斯托·索菲亚之歌演奏到宇宙中。
索菲亚身体矫正开始
太空极光克里斯托和他的妻子神圣母亲索菲亚这对神圣的永恒伴侣通过他们在天堂的神圣结合而团聚,而这已经通过他们现在在地球上的物理化身中的联合意识而成为可能。他们与上帝永恒生命之灵的神圣婚姻是“如其上如其下”,这预示着物质身体修复的开始。修复是上帝圣灵的模拟,它在整个元素物质中激发灵感,收集其碎片并将它们恢复完整。
因此,我们通过与她的丈夫,即极光克里斯托的永恒意识的神圣婚姻,开始在这个地球上对索菲亚身体进行精神矫正。在许多维度的世界中,克里斯托·索菲亚之歌可以一起演奏他们相互结成的心弦的天堂音乐。克里斯托·索菲亚之歌是一个磁声纳声场,它从女性原则中产生有机光。这是上帝宇宙女儿真正的心音音乐。它诞生于母弧的神圣之心方面,它为她的女儿克里斯托·索菲亚拥抱着智慧的水晶之心。
通过对地球上的索菲亚身体进行这种修正周期,天父、天母、太阳之子三位一体的精神本质克里斯托与他们的妻子和基因平等者、太阳女性或复活的克里斯托·索菲亚统一起来。
我们开始通过我们自己的精神能力,通过我们作为人类感受、分享和传播真正的心灵之爱的能力,将深奥的奥秘外化。当我们在心中传播并了解上帝之爱的感觉时,我们会发展出越来越高的感官知觉能力。随着我们发展出心脏语言来深刻而深刻地感受,我们感受到的远远超出了这种物质现实,远远超出了我们肉眼所见。
当我们倾听这些内在精微的心灵振动时,我们通过直接和个人的认知获得了越来越深的灵性意识宝库。当我们有意识地选择用圣灵之爱和克里斯托之美德来填充我们内心的房间时,我们就会与上帝圣灵的本质建立直接、个人和亲密的关系。
圣灵包含灵知之灵,这种本质催化了真正的智慧和准确的灵性启蒙,进入至高无上的克里斯托。灵知从希腊语翻译为,获得对精神事物或神秘知识的智能理解。然而,深奥的含义仍然隐藏在真正的知识中,只有当个人的能量与神圣本质完全结合时,这种知识才会在意识中活跃起来。一个人必须与包含在灵知词汇知识中的圣灵之心相结合。
圣灵之心
在三位一体的神性中,神圣母亲的身体包含纯粹的卡特里派,这是造物主的几何符号语言,包含着盟约之弧的代码。这就是为什么我们将神圣母亲原则、海蓝宝光称为母弧。只有通过我们对母亲、我们灵中的女性原则的完美奉献和神圣的爱,我们才能完全获得通过盟约之弧门户离开这个宇宙的权限。这是我们身体和意识的变形,以结束轮回之轮,并生活在我们最高进化的下一个状态中,成为潜在的克里斯托主权存在。
天母的身体里有一个神圣的心室,它是一颗水晶玫瑰心,里面包含了写在她的圣灵本质中的索菲亚智慧的内容。圣灵的这个心脏本质既与上帝的气息同在,也与克里斯托·索菲亚的心同在。总之,这种精神气息的本质打开了通往上帝圣殿的大门,或者书写了克里斯托居住的水晶大教堂的建筑。那些在心中具身索菲亚智慧和她的圣灵的人能够打开上帝之家的大门,居住在克里斯托的神圣王国,即天堂般的光明之城中。克里斯托具身了神圣的太空立方体,它包含了在松果体内建造上帝之家水晶大教堂的微积分,而索菲亚的心音则为建筑本身注入了爱,使其充满活力。
这是天母的女性原则,上帝之女就是她所生,她是克里斯托的妻子,她的形象是克里斯托·索菲亚。So-phi-A是母亲声音身体的磁性声音三波心音,它安排了包含盟约代码弧的建筑。
我们精神上献身于基督的身体,可以持有带有索菲亚磁性心音的弧形代码,可以通过“SA”或So-Phi-A的三音调以口头方式访问。左手-女性、右手-男性、松果体、心脏和肚脐是身体的共振区域,它们传输So-Phi-A声纳语言的声流。
要单独和在地球上安排、激活和传输弧形代码,需要将母亲方面的神圣心音完全激活到地球的索菲亚身体中。地球的索菲亚身体是她的水晶之心,是存在于地球母亲身体中的钻石心脏中心。当存在位于地球网格中某些地脉线交叉处的行星黑色心脏控制系统时,可以通过So-Phi-A的神圣心音激活钻石心脏。这种网格通过我们这些现代基督圣殿诺斯替教徒发生。我们这些致力于以心为基础的精神奉献的人,已经自觉地进化成为服务于穴位的人,这些穴位与对人类的爱产生共鸣,通过一的法则谦卑地服务上帝。通过我们纯洁的心和爱的奉献,一切皆有可能。
索菲亚声波等离子光
索菲亚的磁性心音是宇宙声纳声音,与海豚和鲸鱼的语言非常相似。索菲亚语言是一种声波心语,它排列了创造代码的节,这些节产生了音乐心音,构建了克里斯托建筑的层次。索菲亚心语激活了盟约之弧代码,这是上帝之家或水晶大教堂大门的钥匙。要了解更多关于So-Phi-A声波心语的信息,就要了解海豚和鲸鱼如何交流和唱歌。
海豚和鲸鱼会发出快速的高频咔嗒声和振动嗡嗡声,在3D中主要被认为是用于物种交流和回声定位。回声定位用于获取声波信息,它可以测量密度、距离、形状、波长、成分,并提供环境中的详细能量信息。这是一种类似于声纳的心脏感知能力,可以读取场中的形状和能量,类似于读取蓝图的建筑软件。这种声纳感知能力可能在人类中发展成为高级心脏光体功能的一部分,也可能在与鲸类血统相关的靛蓝生物中发展。
凭借水下通信的多维影响,地球上美丽的海豚和鲸鱼会传输频率声音和颜色,从而向海洋中产生光之编码。它们是神圣的物种,具身了通过声波通信发射的能量频率库。目前,大多数人类并不知道这些通信会传输光之编码并向地球发射光频率。
同样,索菲亚心语是在母亲精华或以太的物质中创造的,它具有与水元素相关的品质,作为频率载体。当圣灵的物质充满索菲亚心音时,它会通过声波进行传输,将其转化为发射等离子液体光的频率范围。科学称之为声致发光,即液体中气泡在受到声音激发时内爆时发出的短脉冲光。
正是通过类似的声致发光过程,黑暗母亲逆转中携带的月球女性扭曲将浮出水面进行疗愈,因为它们越来越多地被索菲亚的等离子光语言所灌输。当索菲亚身体矫正开始用索菲亚的神圣心光语言激励地球母亲和女性原则时,仍然有很多黑暗的抵抗。
堕落女神意识
在宇宙时间的许多进化周期中,存在一系列意识流的散发,它们被发展或潜在地偏离。之前曾提到,提亚马特星球在另一个进化周期中的毁灭,就是地球上的集体意识陷入堕落女神进化周期的原因之一。堕落女神意识延续了行星全息结构中受虐待女性原型的奴役意识。这是撒旦力量的来源,目前它扭曲了当今地球上男性和女性体内的女性原则。
在提亚马特星球毁灭期间,克里斯托·索菲亚的一部分神圣本质被困在创造的幻影和物质领域中,她存在于上帝之家之外。克里斯托·索菲亚的身体分裂成许多负面意念体,通过这些形式,撒旦教和路西法教的低级物质力量捕获和利用了这些形式。
她堕落的身体部位被用来将她灌注到怪诞的创造物中,例如执政官寄生虫,以供这些低级灵魂使用。这些异常是她破碎意识的一部分,但她无法控制它们的使用或方向。当她的意识体发生这些分裂时,她分裂成土元素物质并失去了克里斯托的身体。因此,她堕落并被困在物质中。克里斯托·索菲亚堕落意识的这一部分被称为Achamoth阿卡莫斯。
正是出于这个原因,克里斯托反复回到地球,帮助索菲亚重新获得身体部位,当它们再次完整时,她将回到神性。
如果考虑到提亚马特星球是在另一个进化周期中与人类世界灵魂共存的物质世界,那么它就是堕落的索菲亚意识,被称为阿卡莫斯(Achamoth),它与人类集体意识中存在的堕落女神同义。
因此,鉴于这一知识的重要性,地球上的克里斯托圣殿骑士崇拜克里斯托·索菲亚的女性方面,将其视为上帝的智慧之体,因为这对于疗愈她、疗愈时间线和地球身体至关重要。

巴风特的显现
撒旦势力控制了克里斯托教会和教派,并尽一切努力摧毁神圣的文本,杀死任何拥有克里斯托和索菲亚的诺斯替知识的人。为了制定衡量个人或团体正确克里斯托教宗教实践的标准,公元325年制定了《尼西亚信经》。这是克里斯托迫害时间表上的触发事件,为许多未来的统治暴君以上帝的名义使用酷刑或杀戮奠定了基础。这样,他们就可以轻松地指控他们不受欢迎的人或建立独家联盟,这对统治暴君的经济有利。在宗教迫害的黑暗时代,克里斯托教十字军东征和以上帝的名义进行的种族灭绝被负面外星议程团体积极推动,以在地球上产生和积极传播撒旦主义的力量。他们已经成功了。
通过虚假父神传播的宗教错误信息,他们多次在酷刑的威胁下,故意将厌女症塑造成宗教信仰。教会中的撒旦力量利用阿卡莫斯的身体创造负面身份,以隐藏克里斯托·索菲亚的真实身份。人类通过观察他们在外星虚假宗教中推广的仪式,将鲜血、儿童和活人献祭行为隐藏在众目睽睽之下,从而为撒旦力量提供了支持。这导致了撒旦仪式虐待和撒旦力量在地球上的主流蔓延。这意味着,许多人类在不知情的情况下允许自己的身体成为撒旦力量的载体。当他们具身撒旦力量时,他们会召唤和显现更多的黑暗生物,这些生物具身思想实质并感染大众。
罗马天主教会试图复制神圣的女性形象,将其归入黑色逆转神圣母亲网络的崇拜。这是为了维持奴役并压制索菲亚的心脏语言。黑色神圣母亲Black Madonna、法蒂玛Fatima崇拜和所有天主教的玛丽偶像都被能量化,以滋养撒旦的力量,使索菲亚的身体受孕,并通过她的负面意念体巴风特显现恶棍。这样,暴政的假国王就可以控制地球上的力量源泉,因为他们可以在需要时访问被奴役在地球深处的母亲的撒旦版本。
巴风特是撒旦力量的复制者印记,是由阿卡莫斯(Achamoth)的身体创造的。
这是索菲亚的负面意念体,由撒旦力量控制并投射到世界上。通过对它的崇拜和喂养,她被它在世界上的集体力量所挟持。巴风特符号代表了真正的克里斯托·索菲亚和神圣母亲在这个地球上的奴役和折磨。除非神圣母亲和索菲亚的圣灵被释放并化身为物质,否则全世界的妇女仍将受到巴风特的奴役。
负面意念体如何被动地在人类身上具身以滋养索菲亚的负面意念体,就像穆斯林妇女被黑色床单覆盖,脸部和身份从头到脚被遮盖。如果她们露出身体的某个部位,她们可能会被杀死,如果她们被男人强奸,她们将被杀死。这是巴风特的物理象征,被奴役的黑神圣母亲在地球上怀孕,生下畸形或异常的生物是她自己的选择。通过身体表达,就是在无意识中向黑神圣母亲和法蒂玛网络输送仇恨,这不断确保了克里斯托·索菲亚的奴役。
为什么今天要使用巴风特?
撒旦教徒和女巫经常在仪式中使用这个符号来召唤力量。传统的女巫认为它的象征意义是两极和谐的代表。这是一个部分扭曲的半真半假的说法,直到人们了解负面外星议程的整个能量景观以及这种集体撒旦力量在物质现实中召唤的东西。守护者的观点是,巴风特是地球上的一个撒旦场,它是由巴尔恶魔实体(如巴尔·泽布)创造的。巴风特被用来通过召唤仪式进入2D元素王国并控制3D物理现实中的力量。通常,这些仪式是通过将一个人的意志强加于他人来执行的,以满足一个人自私的自我或黑暗的无知。当召唤巴风特时,一个人正在传播吸血鬼主义、成瘾网络和撒旦力量进入地球上人类的身体。
巴风特的常用符号由Eliphas Levi于1856年创造,巴风特隐藏着许多层魔法象征意义。在负面外星议程的支持下,Alistair Crowley将该符号用作化名,以传播巫术的流行,从而更容易进入撒旦教。它与地球体内的元素力量有关,与土、气、火和水四大元素有关。它没有圣灵,由死能量、星光体废物和物质元素组成。
巴风特还与月亮能量和与月亮儿童仪式有关的月相有关。集体场在观察时,看起来像是许多怪异畸形的生物与人类动物星光体垃圾混合在一起的流产。当它与人类的灵性身体结合用于仪式或其他目的时,当被要求召唤时,这个场可以活跃起来。那些沉迷于其能量源的人通常会将其连接到2D区域的性器官中,比如性变态者阿利斯泰尔·克劳利。
巴风特印记中的象征意义代表她统治着地球上植物、动物、海洋生物和人-动物王国的四个较低元素世界。
逆转星星的每个点都有五个符号。这些符号是五个希伯来字母:Lamed(L)、Vau(V)、Yod(Y)、Tau(Th)和Nun(N)。这些字母拼出了希伯来语单词Leviathan(LVYThN)。利维坦种族是通过强制受孕Achamoth而创造的撒旦生物,存在于提亚马特的幻影身体中。这是为了劫持克里斯托·索菲亚,并占领地球上的圣杯星际之门。其目的是控制复活节岛门及其与耶路撒冷圆顶清真寺和所罗门圣殿山的连接,可从萨拉索塔进入。
巴风特代表了从地球上收集的所有肉欲、成瘾和野性本能的总和。巴风特也被称为门德斯山羊,是角神潘的象征。作为巴力崇拜的创始者,宁录经常以头饰为代表。埃及的巴力崇拜是门德斯山羊这个名字的起源。门德斯是埃及的一个地方,人们在那里用血祭来崇拜巴力,在那里,孩子们通过摩洛神坦克献祭给巴力。
应该注意的是,撒旦教并不是唯一以某种形式出现巴风特的宗教。同样明显的是,所有与召唤元素力量有关的血祭都直接与巴风特场的这种集体撒旦力量有关。撒旦教徒、巫师、萨泰里阿教、伏都教或其他与毒品有关的仪式,人们允许自己的身体被低级灵魂所控制、上瘾或被撒旦力量场所吞噬。这就像病毒感染。
如今,它的印记和符号在大众媒体中随处可见,包括手势和姿势。大多数人在使用它的符号时,不知道自己在呼唤什么。那些通过使用巴风特来强奸和掠夺地球以取得个人成功的人,正在出卖自己的灵魂,以获取其撒旦力量。喂养这种力量的行为旨在产生统治地球的撒旦人类,并阻止被奴役的女性克里斯托·索菲亚重新获得她的身体部位。
撒旦教实际上是对世俗力量和世俗召唤的神的崇拜,以获得自私的物质利益。力量的世界可以通过祭祀仪式化并显现出来,同时将其自身叠加在物质上他人的自由意志之上。许多信徒与自己的心灵和灵魂脱节,无法辨别他们正在创造的力量类型。撒旦教创造了自恋的精神病患者。本质上,撒旦教徒正在召唤属于整体的力量,并将其用于自己的自私动机,不惜一切代价。这是一种寄生和吸血鬼行为。代价包括出卖灵魂以获得暂时的满足、基于物质主义的力量或黑暗的无知。
克里斯托圣殿骑士团
真正的圣殿骑士属于克里斯托骑士团,源自诺斯替艾赛尼派和卡特里派,他们牺牲自己来保护地球上的索菲亚的智慧、知识和频率。梵蒂冈大肆屠杀最初的圣殿骑士,试图抹去克里斯托·索菲亚作为圣灵的所有记录,以及女性原则在获取真正智慧和知识方面的平等作用。
负面外星议程的议程是通过指控他们并将他们与巴风特的邪恶力量联系起来,摧毁地球上过去、现在和未来的克里斯托圣殿骑士。那些圣殿骑士,如光明会,是今天向巴风特邪恶力量提供力量的人。这些团体与克里斯托圣殿骑士毫无关系。他们滥用地球上的权力结构来服务于暴政的虚假国王所宣扬的邪恶物质迷恋。
克里斯托圣殿骑士对地球电网和星际之门的知识被劫持,留在秘密社团中,以便他们继续滥用其权力,扭曲其初衷和目的。因此,圣殿骑士的知识被那些利用龙电力线知识满足物质主义和暴政自私贪婪的人极度滥用。负面外星议程培养了其优先的人类爬虫人血统,以通过战争、贫困、瘟疫和恐怖主义的世界末日软件来促进其奴役统治议程。它通过滥用圣殿骑士对地球电力线的知识来实现这一奴役议程。这些知识一直被压制,让人们感到困惑、被奴役和被虐待所束缚。随着圣殿骑士的知识被权力精英和人类的自私贪婪、负面小我和黑色心脏肠所滥用,真正的克里斯托圣殿骑士知识已经偏离了真正具身智慧的意图。
然而,许多古代克里斯托生命体转世到地球上,试图阻止那些假冒的灵魂,这些灵魂激发了路西法和撒旦的力量,并永久地腐蚀克里斯托圣殿的知识。高等存在很清楚,这两种力量故意滥用权力,故意通过欺骗来伤害地球和人类,从而不断分裂世界灵魂。
这些古代生物通过克里斯托秩序化身于地球上,在许多时间线历史中被称为诺斯替派、古埃及人、麦基洗德祭司、所罗门圣殿骑士、艾赛尼派、卡特里派、克里斯托圣殿骑士及其相关的神秘教派。这些虔诚的人类献身于服务上帝,保护精神知识和智慧。
这种智慧是关于如何将人类转变为地球上的克里斯托化身的知识。当他们掌握了地球上克里斯托化身的知识时,他们非常虔诚地崇拜和保护这种智慧。他们知道成为克里斯托的智慧藏在神圣母亲卡特里派的身体和神圣的玫瑰心中,其中的内容被称为克里斯托·索菲亚。当他们来到地球保护克里斯托和索菲亚时,他们遭到了那些以假神、假光和物质元素力量为力量来源的人的严重迫害、歪曲、折磨和灭绝。
他们的精神知识被亵渎,然后被复制成虚假,喂给野蛮的渴望权力的人类,而这些人类很容易被利用来迅速在地球上传播撒旦教的力量。艾赛尼人的大屠杀在利莫里亚和亚特兰蒂斯的历史事件中重演,在中世纪的圣殿骑士团中重演,即公元1307年13日星期五的悲惨一天。这是撒旦力量大规模传播的重要时间线,当时所谓的正义宗教神职人员大量使用撒旦崇拜仪式来填满地球网格。撒旦仪式虐待和血盟束缚灵魂,折磨着成千上万的圣殿骑士和艾赛尼人,迫使他们放弃对克里斯托·索菲亚的献身,并被迫称她为巴风特。巴风特是巴尔的创造物,巴尔是撒旦力量的上帝-灵,他提倡用儿童献祭给摩洛电池罐,而摩洛电池罐又为这些力量提供能量。
伪装克里斯托的伟大伪装者时代开始,他们热衷于隐藏克里斯托圣殿骑士的知识,亵渎艾赛尼教义,因此也亵渎克里斯托的教义。他们被复制成扭曲的怪诞突变,在人类集体意识中助长了内疚、羞耻、厌女症、种族仇恨、种族灭绝和性痛苦。随着这些基本意念体在宗教迫害等力量世界中成形,这些力量变得更加强大,并控制了许多意志薄弱的人类,掠食者利用他们不断养活自己。
克里斯托圣殿骑士忍受钉十字架和迫害的目的是为了确保未来的克里斯托和索菲亚意识的永恒伴侣能够再次团聚,并通过扬升周期中的神圣婚姻结合完成所需的炼金术。因此,通过神圣婚姻三位一体具身的上帝的婚纱,这种完美的男女平衡具身是恢复克里斯托的关键。这是恢复尘世王国与上帝自然法则保持一致的恢复。
如果没有对作为上帝三位一体的一个方面的女性原则克里斯托·索菲亚的绝对奉献,人们就不会被邀请进入上帝之家,人们不能用武力进入上帝之家,人们也不能看到上帝之家。要进入上帝之家,必须对上帝三位一体的所有方面完全奉献,否则建筑将不可见。虚假的神复制了这些建筑,将其以实体形式呈现在地球上,由虚假的暴政之王控制。这是梵蒂冈和教皇组织的最初议程。
这是集体厌女症、仇恨和性客体化的基础,许多女性可能会觉得,这贬低了她们拥有索菲亚方面的潜力。男性必须学会崇拜自己内心的克里斯托·索菲亚,将其视为上帝一体的一部分,而这对于许多男性在地球上实现这一目标具有挑战性,因为执政官的精神控制对两性都产生了根本性的影响。
为了摧毁运行So-phi-A磁性声音频率的潜力,我们上演了戏剧,这些戏剧被用来重演克里斯托圣殿骑士时间线的大屠杀。这些时间线是摧毁克里斯托·索菲亚并将她的负面意念体变成巴风特(埋在地球深处的黑暗撒旦母亲)的重要事件。
现在是时候把So-Phi-A心音带到她的部分被埋在地下的地方了,这是克里斯托的命令。我们当中任何能够保持这种心音的人都被视为一个巨大的威胁。黑暗势力正在抽出圣殿骑士受难和大屠杀的时间线和记忆,我们这些克里斯托家族的许多人可以从中学习并更清楚地看到。
要通过通往上帝之家的索菲亚之门进入,甚至感知它或了解它,我们的心必须与克里斯托·索菲亚中的圣灵完美契合。克里斯托·索菲亚是认识上帝的向导,没有她,你将无法走进上帝之家或居住在其中。
当时耶路撒冷的克里斯托圣殿骑士知道这一点,他们用生命保护这些知识和索菲亚。
这是意识的转变,以支持宏观世界正在发生的变化,阻止暴政控制者滥用他人的善意和纯洁的心,以看不见的动机和欺骗行为。正是克里斯托·索菲亚揭示了真相,揭示了执政官的欺骗。我们必须从微观角度认识到这一点,选择不被宏观执政官的琐碎要求所束缚,他们鄙视那些拥有智慧和知识的人。只有通过完全信奉克里斯托·索菲亚的谦卑才能获得智慧。
爱你的兄弟姐妹,但不要让外部精神病患者毫无悔意或道歉地从其他人那里偷走和夺走,他们病态地沉迷于控制、厌女和暴政来统治世界。
全息生命之树正在经历转变和变化,这是由克里斯托的守护者创始者种族指示的。随着母弧返回3D层,克里斯托·索菲亚崛起,我们现在必须面对我们的内心恶魔和外部执政官。我们必须选择驱逐他们,拒绝他们控制我们的心灵、思想、灵魂和身体。
对我们所有人来说,可能最有力的办法是全心全意、全身心、全身心地祈祷,将我们的生命力奉献给神圣而完美的上帝永恒之光,并祈祷保护上帝之心,这是你内心的克里斯托·索菲亚的一面。
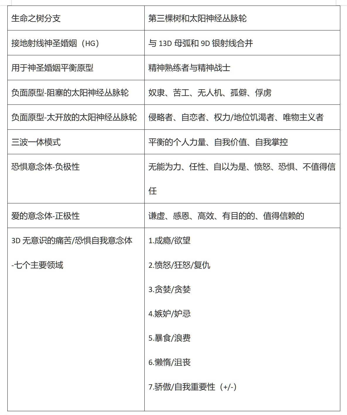
使用下面的图表可能有助于识别和参与今年在太阳神经丛中心和内部空间脉轮中发生的重新配置。意图并请求母弧海蓝宝射线帮助疗愈一个人3D人格中的所有负面小我意念体。机会是将太阳神经丛区域与一体的基于内心神圣婚姻的爱模式保持平衡,这具身了强大的道德品格并展示了值得信赖的道德行为。

今年(2014年),我们的意识将专注于恢复我们内心的克里斯托·索菲亚和人类的神圣母亲作为上帝主权自由!我们下次再会,请留在你的克里斯托-索菲亚阿凡达心路的光明中。请善待自己和彼此。GSF!
https://energeticsynthesis.com/resource-tools/2402-the-song-of-christos-sophia
