原文:2018年5月
在人类经历巨大转变的动荡和挑战时期,我们被迫反复观察当前人类文化的价值观和组织原则,是如何被塑造成扭曲自然法则和颠覆人类内心价值观的。社会的主要支柱是为了奴役大众,为那些处于顶层的人及其腐败的奴才榨取资源,这些人愿意背叛自己的同胞。如果我们看看世界上产生的主要问题,它们都是建立在颠倒的价值观之上的,由虚假的暴政国王的控制者原型强制执行。
大众媒体对理想化的成功男性原型的投射是,只要他与上层统治阶级合作,他就会爬上企业或社会阶梯,在他的领域获得绝对权力。为了保持他的地位和财富,他被用来不断滥用权力,故意针对他的同胞,传播消费主义的奴役,并不断从他们的苦难中获利。如果不了解负面外星议程对精神控制游戏的疏忽,这些摇摇欲坠的结构的背后,我们就会错误地认为世界上的问题是基于人类的无能和贪婪。这些结构是设计出来的。
如果没有这种理解,许多人还会像父亲一样向暴政的假国王求助,希望他能扩大他的全能权力,让他们免受世界上邪恶的侵害。许多人仍然执着于权力的表象,就像一个被自己父母反复虐待的受过创伤的孩子一样,无法看到正是他犯下了许多滥用权力的行为。我们周围到处都在强调滥用权力的行为,我们会反复看到这些行为是由生活在基于恐惧的人类的负面小我中的控制者原型实施的。
随着控制者因失去尘世权力,绝望和焦虑不断增加,为了保持统治地位而变得更加激进时,则更愿意在此过程中杀戮和致残。那些在意识转变中被削弱的人所遭受的剥削,表现为身体、情感、性、精神、心智和社会虐待,不仅对受害者造成了严重的伤害和破坏,而且以各种方式对他们的社区和行业造成了长期伤害。
为了清楚地看到权力滥用是塑造我们生活的社会腐败结构的基本要素,我们必须首先认识到权力滥用已经达到了大规模流行病的水平。只有当我们能够在事后或者行动中看到权力滥用时,我们才能开始理解其背后的真正目的。人类面临的最大任务之一是拆除由负面外星议程编写的精神控制程序,该程序将绝对权力崇拜为权威,例如将富人和名人或社交媒体名人崇拜为神。
不知何故,我们已经被社会所束缚,相信我们都认识的名人实际上是任何领域的专家。他们被支付了巨额费用,以权威的身份出现,以代表其品牌的营销。为什么大多数人不注意或注意不到消费主义和大众舆论中明显的自私动机和利益冲突?人们出于各种错误的原因崇拜权力的外表,并试图模仿其形象,就像道德和精神破产的消费者广告中所代表的那样。
滥用权力的行为正在系统性地滥用,给人类带来了巨大的损失,而道德行为和道德品质甚至不是有意识决策中需要考虑的重要因素,而这些决策对我们的生活影响巨大。这个人是如何获得财富和名望的?如果他为了这些而强奸、掠夺或仪式化他人,我们应该关心吗?人类对世界舞台上的财富、名望和名人的痴迷,让自恋者和精神病患者不断获得他人的资源,这进一步赋予他们绝对的权力和不可触碰的地位。人类犯下了为权力精英创造神坛的罪行,他们一直蔑视大众,滥用权力。现在是我们必须停下来重新定义我们自己与权力的关系的时候了,在我们个人生活和世界社会中,进一步重新定义和重新设计权力的意义。
这就是必须为每个人考虑决策框架的地方,以便做出明智的决定,决定他们通过自己的行为对权力滥用的个人同意在哪里。高层的霸道恶霸们总是操纵着这样的认识:外表和营销幻想才是控制叙事的关键,不需要有实质内容来支持。有些人不重视与全人类一致的精神平台,在这个平台上,无条件的爱、宽恕、慈悲和和平是实现内心相干性的既定目标,同时践行更高的道德行为标准。
相反,他们可能认为这些都是软弱无知的人的品质和属性,而成功的唯一途径是在弱肉强食的世界中无情的自私自利。每个人都必须决定自己是否愿意与灵性成长的目标保持一致,并逐渐对生物产生同理心,因为这是在扬升周期中成为一个真实而平衡的人的内在要求。
通过接受我们在地球上生活中面临的挑战,随着我们摆脱非人类实体入侵的黑暗时代,这一阶段将支持我们提高个人能力并获得自我知识,成长为我们最高的灵性力量和真正的仁慈力量。如果我们拒绝将生活挑战视为灵性成长的教训和机会,并且不能从更高真理的直接知识中获得宝贵的智慧,那么在扬升周期中,我们将错过我们在地球上最重要的信息。
制度结构服务于主奴心态
控制者引导的制度结构,通过崇拜以利润为基础的激励和物质消费主义而忽视人类福祉,从而塑造了滥用权力的典范,这种制度结构是破碎和腐败的,它们旨在服务于那些具有主奴心态的人。我们必须首先认识到,这些庞大机构的长期意图是让大众顺从奴隶心态,同时逐渐引入预先计划和控制的种族灭绝的软杀伤方法。宣扬贫困、战争、疾病和人类苦难都是在服务于由外星人操纵者支持的主人心态。
因此,重要的是要明白,管理和控制人类文化的腐败系统是由负面外星议程和权力精英进行社会设计的,目的是奴役意识,以实现这些目标。我们都被培养接受3D叙事的控制者支柱,并接受滥用权力作为自称主人的人进行的标准人类行为。系统中根深蒂固的权力滥用不仅仅是一种随机行为或一个无意之失,即让贪婪腐败的人掌握权力,凌驾于他人之上。
尽管这是一个强有力的因素,因为大多数处于权力高层的人都是由于道德低下或通过某种更大的议程渗透而上位的。这是有意为之的设计,社会结构是通过秘密手段精心构建的,目的是控制人类,将人类塑造成奴隶心态,捕捉人们的思想,并影响他们走向控制者希望他们去的方向。
权力滥用是一个基本特征,是几个世纪前为使人类苦难和世界奴隶制合法化和货币化而创建的机构和组织故意设计的,目的是让少数人的平静利益受益。这意味着我们必须决定我们愿意知道多少这些令人不快的真相,这些真相已经成为我们社会支柱的根基。
我们在多大程度上能够认识到,我们被刻意设计成完全依赖他们,以服从绝对权威,无论这种权威多么不人道或残忍。机密文件和保密协议,如果违反,将完全丧失生命和生计,让许多潜在的告密者闭嘴。当我们摆脱奴隶心态,开始批判性地独立思考时,这种更深层次的认识将从根本上改变我们的世界观和信念系统,从而成为改善全世界所有人生活的有益事业。
权力滥用的起源
几个世纪以来,负面外星议程通过逆转创造代码开发和利用多维神秘实践,目的是控制思想和社会工程,以便从地球居民那里获取负面情绪能量或能量。这些神秘实践中的大部分可以归类为撒旦仪式虐待和黑魔法,负面外星议程直接帮助所有使用这些方法获取权力和控制他人的人。将地球作为隐藏的超维非人类实体的可收获能源的开发创造了全球意识奴役的条件,导致了对人类物种的严重滥用权力,而没有他们的同意和明确意识。能源被认为是地球上所有活动的关键,通过控制世界能源供应,那些利用能源实现世界奴役计划的人拥有绝对的控制权。如果利用能量的方法和真正的议程被保密,这些人很容易成为某些行业或领域的控制者,并能够利用这种权力继续在群众中推行奴隶心态。
地球上备受追捧的灵性能量,包含在构成整个地球能量体或光体的意识场的多维层中。地球上的每个居民都有一个能量界面,他们的灵性身体连接到这些相同的多维层,构成了地球的电磁场系统。人体就像地球上的神经细胞一样,与行星光体内所有其他神经细胞相连。神经细胞是一种电兴奋细胞,它通过电信号和化学信号接收、处理和传输信息到神经网络。与个人身体中的神经细胞束类似,所有人体都相互连接,形成巨大的神经网络,将大量的电磁能量和智能信息传输到地球体内。这种意识能量是记录在行星大脑及其复杂神经系统中的智能信息,即行星网格网络,称为地脉和轴向线。
因此,当使用隐藏技术从地球网格网络中获取能量和智能指令集时,从个体灵魂-精神层产生的集体意识能量也会从人体中流失,连同行星光体内存在的能量量子。自然界的所有王国都是生物,它们也在地球上产生巨大的集体能量供应,这些能量也不为人所知与地受到控制和抑制。电磁能量以包含智能意识信息的不同包的形式被吸收或发射,或通过地球的能量量子分布。地球上可用意识能量的损失表现为所有居民的熵系统,从顶部掠过创造性生命力,带到其他地方。
这就是导致系统崩溃、分崩离析、引发混乱、滋生疾病和功能效率低下的原因,这是设定世界奴役条件的另一种战略方法。此外,负面外星议程不断传播熵系统,窃取个人产生的自然能量,并将其分配到更大的收获结构中。这些结构将能量直接用于其他控制实体(包括人类和非人类),以执行长期奴役议程。类似于金字塔等级制度,所有产生的能源资源都从底层汇集到顶层,供其个人使用,能量被提取,而底层的人却不知道顶层的人拿走了多少个人能量或宝贵的货币。
基因就是货币
基因物质和意识能量的采集是最有价值的货币类型,比起我们目前在负面外星议程入侵的黑暗时代所继承的文化,更先进的文化将其用作交换媒介。人们应该意识到,在许多其他星球上,像我们这样的货币体系并不存在。为了让入侵物种继续获取行星意识能量供应而不受进一步抵抗,人类被培养成忽视基因和意识获取作为一种有价值的货币,而只关注完全受控制和操纵的虚构货币供应。人类被教导崇拜货币供应,将其作为物质成功、权力和个人成就的主要理则,因为这种通过金钱寻求权力的精神控制程序已被控制者明确设计为一种隐藏的奴役工具。
在星球外,获取意识能量和感知智能是一种价值极高的货币,许多超维度物种将其视为交换媒介,并为他们的虚拟现实系统生成智能。因此,通过自由获取由某人或某物产生的大量遗传物质和意识能量,这为那些从他人身上获取能量并从中获益的控制实体提供了令人难以置信的权力。
这种模式通过流行的个人基因组公司的广告出现在主流中,这些公司使用基因分型进行DNA测试,现在向想要了解自己祖先的消费者提供这些测试。大多数人没有意识到这些公司从DNA目录上赚取的潜在数十亿美元,参加这些测试的人可以轻松访问这些目录。他们与主要的生物技术和制药公司合作,以研发的名义有效地将人类DNA货币化,而这实际上主要用于邪恶的目的。
数字货币公司为消费者提供通过基因测试对自己的DNA进行测序的能力,然后能够通过加密货币将信息出售给一组数据买家来将其货币化,这些公司现在就开始了。如果我们可以将自己的DNA序列卖给热情的加密货币买家,从中获利,那么我们应该停下来思考这一议程背后的真正目的。
为什么他们想要记录在我们DNA序列中的意识历史的私密细节,将其换成加密货币,然后交给一家匿名公司来控制它?人类基因组测序是一个深不可测的巨额利润领域,可以转化为任何可销售的货币。它还用于控制意识能量,并向黑洞实体议程暴露了另一层含义,黑洞实体希望直接访问大众中完全测序的基因组。请记住,人类的DNA序列类型决定了他们的意识水平,以及他们通过地球上的星际之门和门户系统的访问水平。DNA在自然的生物精神互联网中保存意识记录,并在时间线中保存解锁整个时间矩阵中的维度门户的维度钥匙。
战争胜利者改写了世界历史
当地球通过一系列历史时间线触发事件慢慢被入侵时,上一次战争的胜利者不是人类。因此,负面外星议程能够自由地访问地球及其居民的能量的量子,而不会遭到抵抗,因为对这一事实的认识被有条不紊地从历史参考资料中抹去,地球人类的信息也被压制。实际上,这在地球上产生了反人类控制和大众意识奴役。化身为地球的人类不再能够自然地访问自己灵性身体的智能意识,除非采用复杂的深奥实践,而这需要长期努力来重建意识。构建光体的技巧在各个血统的神秘学校中教授,这些信息是一个严格保密的秘密,只提供给隐居的僧侣、精英或统治阶级。
历史被改写的时间线事件发生在苏美尔人入侵埃及期间,这场入侵扰乱了人类的原始DNA,产生了科学界现在称之为垃圾DNA的东西,即未插入或不活跃的DNA。从那时起,我们就无法获取包括一的法则在内的真实历史记录。正是在最后一次入侵的时间线上,战争的胜利者改写了世界历史,这就是我们今天通过标准教育课程所了解到的事情。
大约5,500年前,他们开始有条不紊地形成基因和社会工程计划,以塑造适合当前集体意识水平的世界观。他们通过分而治之的策略传播死亡文化和奴隶心态,有组织、有系统地渗透人类文化。通过不断将掠食者思维植入人类文化,他们的议程是为颠倒系统创造巨大的回报。组织起来的系统将掠食者行为赋予更高的社会价值,例如世界权力的全面统治的暴力特征、使用蛮力、适者生存、战争和受害以传播自我强制的奴役。
这为社会将滥用权力作为正常化的生活方式奠定了基础,有效地在人们的头脑中产生了受害者和施害者的原型,以便在全球范围内传播敌人模式的爬虫人病毒。自入侵以来,人类一直被培养并不断被训练成按照死亡文化设定为主导社会结构的低道德和伦理标准行事,为滥用权力的猖獗创造了条件,但在很大程度上却没有被群众注意到。
主人与奴隶的叙事是精神控制
为了消除人类对其长期接管计划的抵抗,数千年前就开始秘密渗透到核心社会和组织结构中。悄无声息地、有条不紊地引入逆转系统来接管统治君主制、军事、政治、宗教、医疗、金融和法律体系中最高层的结构。这将是理想的,以塑造价值体系,在他们试图控制的物质现实中产生巴甫洛夫式的行为改变。
通过设计一个基于恐惧和恐吓的自我强制奴役政策迷宫来控制地球居民的思想,他们将使用最少的地球外资源,并保持作为统治阶级的隐形。地球上的人们将有效地执行自己的奴役,并通过放弃他们的权利、他们获取知识和资源的渠道奴役他们自己的全球人类家庭。这对于接管和入侵非常有效,居民的抵抗或反抗最少,他们不知道他们正被一个看不见的敌人入侵,一场无声的战争正在对他们进行。
负面外星议程和控制者使用隐藏的精神控制游戏来玩主奴叙事来对抗另一个物种——地球人类,其目的是唤起对作为权威的蛮力的服从,并接受权力滥用是日常生活的一部分,以确保个人生存的手段。他们向权力精英灌输主奴叙事,以充当他们在地面上的代表监狱长,使他们与外星人入侵奴隶制议程保持一致,而不是站在人类一边。为了更好地理解主奴叙事的秘诀以及它如何传播恐惧和生存意识,让我们看看美国的奴隶制和奴隶主在那个时间线上的心态,这激发了它。
想想奴隶主的心态,即负面外星议程,以及为精神奴役、情感奴役、灵魂奴役和肉体奴役所创造的条件,这些奴役强加于全球所有人类,无论其部族、性别或肤色如何。我们可能只认为奴隶制是一种身体事件,其中铁球和锁链或四面墙将身体囚禁起来。然而,奴隶制延伸到思想、情感和精神。要了解世界奴隶制的影响以及它如何影响我们个人和集体,我们必须开始从实施奴隶制的各个层面思考奴隶制;身体上、心智上、情感上和精神上。
根据国家的文化叙事、人口统计和繁荣程度,这将告诉我们主奴叙事是如何被用来产生习得性无助和对腐败逆转系统的依赖,以便在该人群中自我实施奴役的。以及当普通民众不遵守共识叙事时,他们会在多大程度上模仿同样的奴隶思维,将同样的压迫强加于他们的兄弟姐妹身上。被奴役的思想已经习惯于在遵守主奴叙事的同时感到安全,出于他们自己深层的潜意识恐惧,他们会将同样的奴隶制条件强加于他人身上。
日耳曼人于17世纪初将第一批被俘的非洲人带到了美国,这演变成一场虐待和残酷的噩梦,最终将人们分裂成破坏性和痛苦的冲突,这些冲突在今天的人类心灵中基本上仍未愈合。今天,各种形式的奴隶制都是全球流行病,是意识奴役黑暗时代的产物。荷兰人和日耳曼人绑架了家庭,将他们从祖国带走,运到另一个大陆,将他们作为购买的财产进行宣传和出售,作为新殖民地农场和种植园主的免费劳动力来源。
新的奴隶主享受着免费劳动力带来的巨额利润和富裕地位,开始有条不紊地计划让奴隶完全依赖他们,从而产生一种对虐待行为完全臣服的奴隶心态。他们通过非人化策略剥夺了奴隶的尊严,并制定了限制措施,阻止了奴隶作为独立人类的自然发展和成长。奴隶没有人权,不允许接受教育、读书写字,他们的行为、行动和出入都受到严厉惩罚或死刑的极大限制。许多奴隶主在伴侣或子女的注视下随意强奸奴隶妇女,但这无关紧要,因为奴隶只是他们的财产。
南方的奴隶主成为世界棉花生产的控制力量,这一切都是因为奴隶劳动的痛苦所带来的巨额利润。随着越来越多的人成为奴隶主,他们获得了巨大的利润,并为自己这样做的理由辩护。因此,他们创造了适合自己负面小我和个人观点的方便的信念系统,比如相信他们圣经中的上帝实际上支持奴隶制。
因为他们的行为包括严重的权力滥用,本质上滋生了反生命和反人类的意识形态,他们逐渐失去了固有的人性,失去了对其他忍受悲惨条件的人的慈悲和怜悯的能力。他们相信另一个活着的人是财产,是为此目的而设计的有缺陷的生物,因此开始将残忍和野蛮行为正当化为可接受的待遇,以及适合他们腐败和自私的信念系统的条件。当一群人开始将其他群体归类为非人类时,这是导致人类种族灭绝的暴力行为的直接原因。
人类种族灭绝,即用我们自己的手杀死我们自己,是负面外星议程最喜欢的议程。所有这些通过奴隶劳动赚取的快速财富和金钱以及它对全球经济的影响,在南方许多人中引发了一场社会政治运动,转向积极的支持奴隶制意识形态,他们正在收获奴隶制的诸多回报。宣传是奴隶制不是邪恶的,而是一种积极和道德的善举,可以帮助被认为是有缺陷的一群人在基督教文明中获得文明,这种信念在那些从奴隶制中获利最多的人中得到推崇。
尽管时间线已经改变,权力已经转移到技术更先进的精神病患者手中,但这种制造奴隶制的公式仍然存在。人类和非人类控制者正是通过全球奴隶制控制财富和资源,从他人的痛苦中获利并实现世界统治的心态。
奴隶主、控制者或负面外星议程心态
虽然下面引用的文件的来源仍然未知,但许多概念都揭示了负面外星议程剧本中用于制造大众奴隶制的大规模操纵技术。以下示例直接引用自《静默战争的无声武器》文件,作为理解奴隶主、控制者或负面外星议程心态的有力案例研究,这些心态用于分裂和征服人类。
“人们是驮畜,他们自己选择和同意将牛排放在桌子上。不运用智慧的人与动物无异。因此,当你假装拥有权力时,人们很快就会把权力交给你。必须对社会底层进行培训和训练,才能完全控制他们。下层阶级的教育质量必须最差,以产生无知的分裂,使下层阶级无法理解上层阶级的权力结构和知识。必须通过增加父母的关注度和为职业孤儿建立政府运营的日托中心来瓦解下层阶级的家庭单位。将公共娱乐活动保持在六年级以下的水平。
使用难以察觉的武器,如先进技术、经济操纵、家庭破坏和故意低劣的教育体系。经验证明,获得无声武器和控制公众的最简单方法是一方面让公众不守纪律,对基本制度原则一无所知,另一方面让他们感到困惑、无序,并被不重要的事情分散注意力。继续推动针对无知大众的私人无声战争,将能源资源和经济控制权转移到少数值得尊敬的人手中。这种形式的奴役对于维持统治阶级的一定程度的社会秩序、和平与安宁至关重要。社会工程需要将大量不断变化的经济信息和个人数据联系起来,因此,收集个人资料的计算机化数据处理系统对于预测社会何时以及如何投降是必要的。
最终,结构中的每个元素都应该通过个人偏好的知识受到计算机控制,这种知识通过计算机将消费者偏好与已识别的消费者联系起来来保证,方法是通过使用信用卡以及后来的永久纹身体号进行关联。公众拒绝改善自己的心态和对同胞的信任。
它已经成为一群不断繁殖的野蛮人,是地球表面的祸害。因此,无声武器是一种生物战。它通过了解、理解、操纵和攻击社会个体的自然和社会能量来源,以及他们的身体、精神和情感优势和劣势,来攻击社会个体的活力、选择和流动性。转移注意力让人们变得顺从,并阻止他们看到真正发生的事情。”
考虑这些信息,以更深入地了解反对派的心态。因此,控制者打算通过持续的社会工程,大规模传播基于恐惧的意念体来传播和控制主奴心态,因为你害怕的人和事最终会控制你。这是我们必须清除恐惧并选择爱的另一个深刻原因,这将引导我们回到永恒的源头。
与人性保持一致
考虑到更多地关注发生在我们周围的权力滥用的性质,如果我们愿意去概览,我们就有一个更大的参考框架,我们可以从中亲自确认我们通过自己的观察所经历或发现的内容。一场针对人类的无声武器的意识战争正在他们不知情的情况下进行,并通过社会机构在实地进行。人类已经暴露并受到这些有针对性的社会工程和精神控制的邪恶议程的影响,以逐步推进这个恶魔计划,最终是在行星扬升时完全控制人类。
为了拒绝被操纵和利用,通过意识战争中固有的条件性奴隶心态来传播反人类控制,我们必须教育自己,更好地了解控制系统,并看到架构中滥用权力的设置。研究精神病掠食者和人类苦难的奸商的自私和无情本质,有助于我们理解负面外星议程和控制者的想法。我们认识到他们想要统治全球和完全控制人类DNA的动机背后的原因,因为这是获得意识作为基因货币的最终途径。
一旦我们能够清楚地看到系统结构中的腐败,我们就可以有意识地选择不自愿参与,不给予我们的同意。充分在场并意识到你被要求在线签署的任何文件,或者以其他方式签署的那些旨在剥夺你隐私权的漫无边际的法律术语或免责声明。尽管你可能出于某种原因被迫与其互动,但你仍打算在任何时间在线互动或签署任何文件时表明你不同意以任何言辞或恶意方式进行的任何法律操纵,这些操纵隐藏着任何诡计。
请记住,所有用于收集个人数据的免费服务都是负面外星议程在全球范围内对人类进行社会和基因工程战略的一部分。当你注册Facebook等免费社交媒体技术时,基本上就是你将所有个人信息交给他们,这些信息可能会在未来某个时候被收集并用于对付你和其他人。控制者定期操纵和伪造数据以服务于他们自己的议程,这些信息被输入主流媒体以进一步操纵公众。地球上一些最富有的人是从大众那里收集在线数据的提供者,所以请深入思考为什么这些人是世界上最富有的人。
本质上,不要将你的权力交给那些看似虚假掌权和控制的人,也不要追随或臣服于任何声称对你有权威的人或事物。
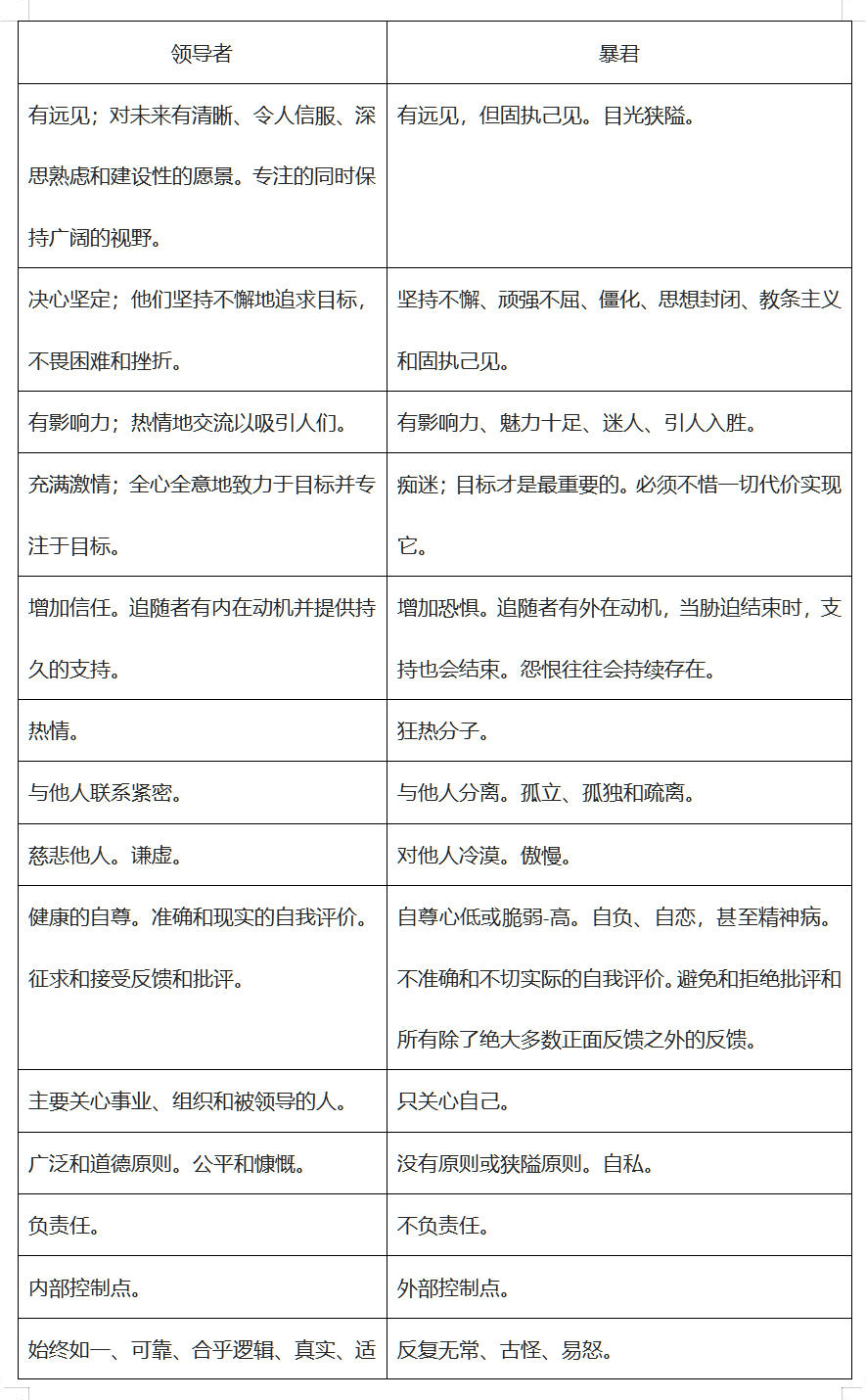
领导力与暴政
在任何类型的组织或团体意识中,引导未澄清的个人和团体负面小我行为并确定哪些行为定义为领导力与暴政都是极具挑战性的。负面小我行为通常与低道德行为交织在一起,这会损害人们之间建立信任,从而无法进行透明和诚实的沟通。沟通中断会破坏信任并破坏关系。
许多人故意混淆,认为领导力和权威影响力的品质是由具有阿尔法型行为的自私自利者定义的,这些行为专注于产生基于外部控制点的权力。我们都希望避免支持暴君作为领导者或权威。当我们清楚地根据下面分享的负面小我概况识别以控制为导向的权威时,我们在涉及任何类型的领导场景时更有能力辨别适当的权威模式。只要有一个组织或团体,就会有某种管理或领导责任,承担为该组织服务所需的权力。


在最高层次上,我们希望学习如何通过培养坚强的道德品格和值得信赖的特质,以健康和平衡的方式进行自我领导,并通过我们可能观察或参与的社区来塑造这种特质。通过学习自我掌控或自我领导技能,人们可以建立对自由思考和自由表达的信心,同时具身建立内在个人力量所必需的道德行为。否则,我们就是被精神控制的木偶,不断上演戏剧的原型,就像轮子上的仓鼠一样,在因果循环中奔跑。我们希望这对我们现在有帮助,因为我们发展了辨别自己和他人可信度的技能,以及防止喂养、奖励和赋予自恋和精神病患者权威权力。暴虐行为不能替代领导力,也不应该与实际领导力混淆。
奴隶心态的极性原型意念体
很多时候,我们害怕别人的是我们内心深处尚未清除的隐藏的无意识行为和冲动。除非我们愿意正视隐藏的恐惧或潜意识信念,否则我们很容易将自己的信念投射或转移到其他人身上,尤其是通过我们的无意识冲动或痛苦之身。
为了更好地识别精神控制植入物或笼罩潜意识层的负面信念,下面列出了用于在大众中创造奴隶心态的最常见极性原型意念体。当你从统治思想中提取基于恐惧的控制和负面极性意念体时,用自爱、自我接受和自我价值取代这些想法。有意识别、定位、移除和修复你潜意识、本能和意识中的这些原型意念体:
- 施害者-受害者
- 捕食者-猎物
- 主人-奴隶
- 富有的暴君-贫穷的农奴
- 皇室-农民
- 出名很重要-不出名则无关紧要
- 美丽-丑陋
- 接受虐待和反社会人格
- 接受微不足道的条件/剥夺
- 冷漠/缺乏兴趣
- 被看到而不被听到
- 执行命令/服从
- 不要质疑权威
- 执行法律
- 害怕惩罚/痛苦
- 女性是繁殖者/对象
- 杀死异教徒或不墨守成规的人
- 无能为力/无助
- 臣服于外部权力
- 不值得/低等级
- 妇女和儿童屈从于男性的快乐
- 战争和杀戮是必要的
大多数人都看不到电子形式的精神控制,但它们几乎可以嵌入我们环境中的任何地方,将这些信念系统辐射到我们最深层的心灵中。最常见的是,在观看电影或与任何带有负面信息的媒体互动时,它会进入潜意识,这些媒体将人类描绘成离经叛道和堕落的形象。请注意这些控制的原型,以及你可能存在的弱点,这些弱点会从你脑海中浮现的叙述中具身出你的身份认同感。有必要清除这些负面的联想标签,并用一些基于心灵、对你有意义的东西重新构建你的身份认同感。从本质上讲,我们必须放弃我们的故事情节,创造一个新的故事情节,其中包括无条件地爱自己。我们建议与永恒的神性自我联系,它超越了所有的极性和所有的叙述,进入纯粹的仁慈和富有慈悲心的见证。
肯定:我是永恒的自我,我知道我是谁!
基本的宇宙功课
反生命社会建立在对人类存在毫无价值或目的的基础上,除了将其货币化并滥用以满足即时的自我满足。那些议程背后的人对导致人类深重苦难的权力滥用毫无悔意。虽然我们生活在充满挑战的时代,但我们必须选择我们想成为什么样的人,并明白培养符合积极价值体系的个人正直对于成为一个稳定、清晰和值得信赖的人至关重要。
如果我们愿意醒来看看我们世界上真正发生的事情,我们就不必无意识地表现出控制者在我们身上社会设计并植入的奴隶心态。扬升本质上包含了一种普遍的观点,即对世界人道主义的富有慈悲心的实践,其中包括整个生命范围,世界上的所有居民,无论种族、宗教、信仰或信条如何,都同样值得仁慈、慈悲和怜悯。我们可以努力具身这些更高的目标,这些目标指导我们在个人影响范围内的行为,然后传播到其他人。
有一些基本的道德原则代表了人类经验的智慧,这些原则被广泛接受,可以被认为是可以应用于现在每个人、每个地方的宇宙原则。当我们将这些原则作为指导我们生活中行为的道德准则时,它们会保护我们以及我们周围的其他人。通过这种方式,我们首先要与人性保持一致,这样我们就不会被操纵,也不会轻易地将责任推给别人,因为我们知道我们都受到了意识奴役。我们都被骗了很多次。记住这一点,当我们的兄弟姐妹在痛苦中无意识地行动并被当作黑暗之门时,我们可以对他们有更多的慈悲。
意图在世界上做好事,避免邪恶和伤害。
要发展人类精神中的美德力量,就要不断致力于通过自己的行为和行动在世界上做好事。所有其他道德原则都源于这一基本概念,即如果我们愿意倾听,我们大多数人心里都知道什么是善,什么是恶,什么是会造成巨大伤害。
黄金法则,己所不欲勿施于人。
黄金法则是现代人权概念的最重要基础,即每个人都有权得到公正的对待,并有责任确保他人得到公正对待。黄金法则是一种道德准则或道德真理,本质上说,一个人应该像希望别人对待自己一样对待别人。它通常被称为“己所不欲勿施于人”。这个概念描述了一个人与他人之间的双向关系,这种关系涉及双方平等、互利或双赢。
目的不能证明手段的正当性。
从本质上讲,这意味着一个人不能犯下一系列明知故犯的欺诈和不诚实行为,即使这些行为据称是为了一个光荣的事业。一个人不能犯下伤害或邪恶的行为,认为最终这些有害行为可能会带来善果。这意味着我们必须着眼于结构中的基本原则,这些原则旨在促进善行,并与创造这些条件所必需的行动保持一致。你不能因为相信结果会导致一些想象中的积极目标而为违背初衷的基本原则辩解。
当我们损害个人的正直时,我们为黑暗力量操纵留出了后门,而这往往会使我们做出妥协的局面变得更加黑暗和混乱。
遵循自然法则。
通过观察自然并在整个创造过程中做出尊重事物本质的决定,我们学会了遵循自然的意图。当我们与自然法则和谐相处时,我们就会与自己和谐相处。如果我们违反自然法则,我们就会遭受巨大的痛苦。从最基本的层面上讲,正确生活的科学本质上是这样理解的;当我们与自己和他人和谐相处时,我们就是在与宇宙法则和谐相处,这大大提高了每个人的生活质量。例如,一的法则实践是赋予人类的正确生活的科学。为了得到更多的爱,我们必须变得更加有爱心。
请只接受对你的灵性成长有用的东西,丢弃所有其他东西。感谢你成为一个真理追求者的勇气和勇敢。我是上帝,主权,自由!请保持你克里斯托-索菲亚阿凡达心路的光明,我们下次再会。请善待自己和彼此。GSF!
https://energeticsynthesis.com/resource-tools/3310-abuses-of-power
